By Barbara du Preez-Ulmi. She has been sitting in the shade of the papaya tree for almost an hour when I walked up to her. I sat down, and in typical New Guinean fashion, we didn’t start speaking immediately, but first felt each other’s presence. We greeted each other, and I asked what she was doing, as it looked like she was watching something intently. She answered: “I am working – I am watching the laundry dry”.
Meri used to help my mother around the house when I was 6 years old and my sisters were still in diapers. Her and I used to collect wood, make a fire and boil water in a huge drum; we then added our dirty clothes, and some hand-wash Omo, and took out our long wooden sticks to move the laundry about in our “washing machine”. After that, we would hang it up, and would I run to the frangipani trees to play with my friends. (And as I happened to find out, she was watching the laundry dry in the meantime.) We had our process, and it worked for us.
A proven process followed by all prevents unnecessary conflict

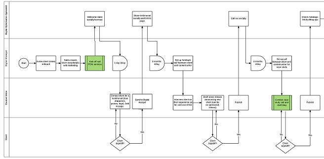
An example of the start of a process that outlines how to create client case studies and as created by me for Struto Ltd.
Well begun is half the job done. That is, if you know where to begin. And how to continue. And if you know when you have reached the end (maybe you’ll never reach an end, as it’s an ongoing or repetitive task, like washing your work uniform). Enter processes. Processes help document steps to be taken in any business, organisation or at a manufacturing plant. You can compare processes to interactive maps or help manuals with step-by-step guidance. Business process management systems are usually implemented to achieve more agility, higher revenue, higher efficiency, better visibility, or even better safety compliance. But what hardly anyone mentions, is that they are excellent in silently helping to prevent potential conflict between people.
Think about it: If there is no agreed-on process that everyone in a team adheres to, then whose own individual process is the right one? How can everybody’s different approach to finding a solution or completing a task ever result in a harmonious workplace? Who decides whose process is to be followed, and how is change to be managed, unless operational and business processes are made visible and are understood by all?
Tips to help with process design
Processes may be documented through a variety of formats or software solutions. I have used Lucidchart extensively in the past and it has always suited my needs – but I have also used many others, such as ProcessMaker or KissFlow. Whatever you use, my advice is the following (and comment please if you have additional tips that we can all benefit from):
- Make sure there is uniformity in how the processes are designed;
- Agree on nomenclature or terminology used for labels or descriptors;
- Don’t isolate a process – every process feeds into another one, and leads off a predecessor;
- Make someone responsible for a subset of business processes (it doesn’t always have to be a manager – more often than not, I found it more beneficial and empowering to put someone in charge who deals with process-relevant tasks at hand regularly);
- Follow a process for processes: research, draft, review, share, comment, re-draft, publish and present;
- Remember that processes are living documents and should be reviewed regularly; best is to motivate everyone who use specific processes to add their comments and review them jointly at regular intervals.
This way, collaboration between departments, business units and teams is brought to life. To see how the various processes feed into each other have always been an eye-opener to everyone I have worked with. It leads to a more contextualised and deeper understanding of how a business operates, and it links everyone with everybody else – which in turn helps create more harmony at the workplace. Processes also show that we are interdependent at a workplace; if one process is broken, others are affected, and conflict may arise from it: Conflict because the necessary revenue was not generated; conflict because an important safety update was not concluded and might have resulted in injury or misconduct; or finger-pointing between employees as to who has broken the chain.
How processes help manage expectations
Let’s face it – if you’ve been managing a team or an organisation before, you know that expectations need to be set, else the blame-game starts, and the morale between team-members crumbles away. Without clearly defined expectations, you should also never criticise anyone for their work, as how are they able to do things to your satisfaction, if they don’t know what you wanted in the first place? If you deal with donors, clients or the media, you also know the value of expectation-framing.
One way to set clear expectations is to have kick-off meetings followed by project memos, written briefs and de-brief meetings. That alone is a foundational operational process. But it goes further than that. Every task and every project must have clearly set goals; there need to be defined benchmarks to measure success against; and there needs to be an expected timeline/ deadline. And a documented process to follow when executing on the task(s) brings it all together. If everyone follows the right process, it also becomes easier to evaluate how long repetitive tasks usually take – and this in turn makes it easier to budget, to manage time, and to set expectations for external parties such as clients, the board, the media, investors, donors and others.
And a great side-effect of having business processes is, that it makes the on-boarding of new team members so much easier.
© 2017 LABOURFLAWS (PTY) LTD. ALL RIGHTS RESERVED
Labourflaws (Pty) Ltd retains the copyright of this blog article. No part of this blog article may be reproduced in any form or by any means without the publisher’s written permission. Any unauthorised reproduction of this work will constitute a copyright infringement and render the doer liable under both civil and criminal law.
Company registration number: 2017/028712/07.